A simple to build 16K RAM pack for the ZX80

This page describes the construction of a 16K RAM pack for the ZX80.
Construction
The RAM pack PCB layout files are shown below.
PCB in PDF file (prints
in correct scale)
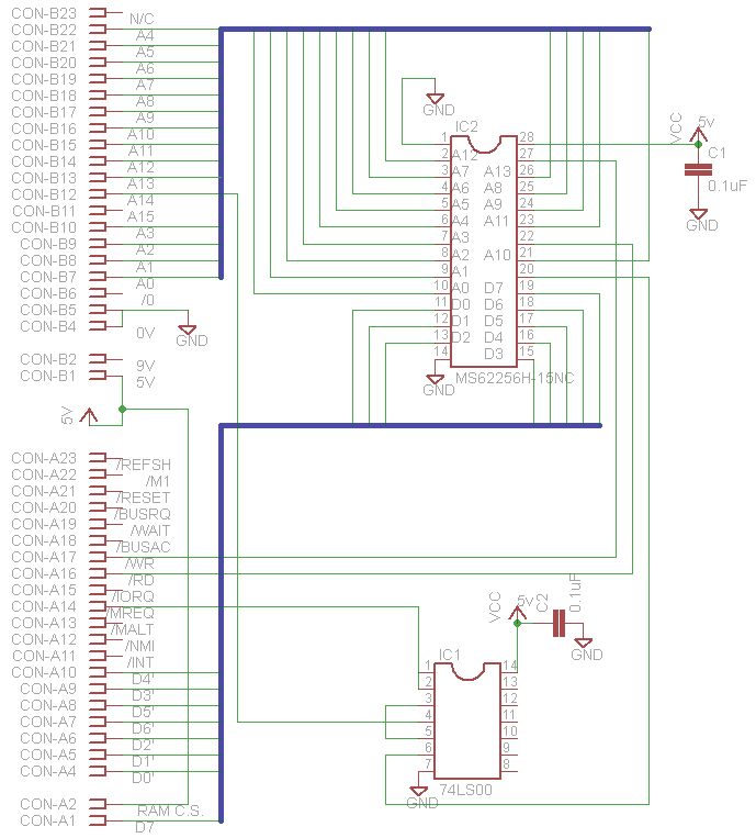
Schematic
Parts placement in PDF
file
PCB in ExpressPCB file
Schematic in Eagle CAD
files
Components list:
| Component No | Type | Qty | Mil./Indust. or better equivalent |
| IC2 | MS62256J-15NC SRAM | 1 | |
| IC1 | 74LS00 | 1 | 54LS00 |
| SK1 | Modified ISA bus connector | 1 | |
| Wire bridges | 10 | Tensolite Carlisle Co. Silver Coated Copper Wire 30 AWG Solid, White PTFE Jacket, 600V @ 200°C, P/N: 63111BD30BNN5 | |
| C1, C2 | 0.1uF | 2 | M39014/01-1553 |
After etching, the PCB has to be soldered and drilled.

The original RAM pack uses a connector with long pins. These connectors are obsolete, so I have decided to use an ISA bus connector with short pins, that has been cut accordingly to fit the ZX80 bus. This connector fits right onto the PCB in contrast with the original connector that stands a few cm above the PCB. This makes the RAM pack difficult to fit into a boxed ZX80, but it makes no difference if fit into a bare ZX80 PCB.
When the time comes to solder the connector, pass the connector pins through the holes and bend them slightly inwards as shown in the next photo. The reason for bending the connector pins is to support the expansion bus later on, if you decide to make another expansion card. The next three pictures below are from the 2K RAM pack, but the same thing applies to the 16K one.

Then solder the connector pins to the PCB as shown in the next photo.

The Last thing you have to do about the connector is to insert the key to it. I used a piece of plastic material to make the key and I slipped it in the "empty pin" place of the connector, as shown on the left hand side of the picture below. You can also use a piece of thin PCB or anything else you like as a key.

The wire bridges have to be soldered next for the RAM pack to be finished. I have tried to include most bridges under the chips.

Testing
To test the RAM pack, try loading more than 1K programs into the RAM, to see if they could load.

The 3K space invaders game, successfully loaded into the ZX80 fitted with the RAM pack.
I have also tried Martin's routine for testing the RAM pack too.

Press RUN and then New Line, to run the routine. The result should reflect the total RAM of the computer.